모눈종이에 사각사각
[Java] Deque(double-endded queue) 본문
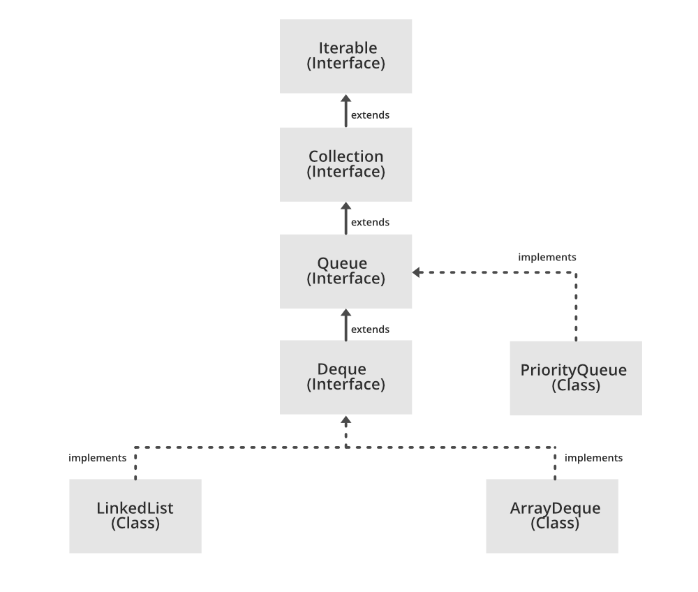
java에는 Deque 인터페이스가 있다.
Deque 인터페이스는 Queue인터페이스를 상속받았다.
한쪽 끝으로만 추가/삭제할 수 있는 Queue와 달리
Deque는 양쪽 끝에 추가/삭제가 가능하다.

1. add()
큐의 끝에 삽입한다.
삽입할 공간이 없으면 IllegalStateException을 반환한다.
성공적으로 삽입되면 true를 반환한다.
2. addFirst()
큐의 첫번째에 삽입한다.
삽입할 공간이 없으면 IllegalStateException을 반환한다.
성공적으로 삽입되면 true를 반환한다.
3. addLast()
큐의 끝에 삽입한다.
삽입할 공간이 없으면 IllegalStateException을 반환한다.
성공적으로 삽입되면 true를 반환한다.
4. contains()
큐에 요소가 있는지 확인한다.
5. descendingIterator()
deque의 내림차순 iterator을 반환한다.
6. element()
deque의 첫번째 요소를 반환한다.
삭제하지는 않는다.
deuque가 비어있으면 NoSuchElementException를 반환한다.
7. getFirst()
deque의 첫번째 요소를 반환한다.
삭제하지는 않는다.
deuque가 비어있으면 NoSuchElementException를 반환한다.
8. getLast()
deque의 마지막 요소를 반환한다.
삭제하지는 않는다.
deuque가 비어있으면 NoSuchElementException를 반환한다.
9. iterator()
deque의 오름차순 iterator을 반환한다.
10. offer(element)
큐의 끝에 삽입한다.
삽입할 공간이 없으면 false를 반환하기 때문에 add()보다 선호된다.
11. offerFirst(element)
큐의 첫번째에 삽입한다.
삽입할 공간이 없으면 false를 반환하기 때문에 addFirst()보다 선호된다.
12. peek()
deque의 첫 번째 요소를 반환한다.
삭제하지는 않는다.
deque가 비어있으면 null을 반환한다.
13. peekFirst()
deque의 첫 번째 요소를 반환한다.
삭제하지는 않는다.
deque가 비어있으면 null을 반환한다.
14. peekLast()
deque의 마지막 요소를 반환한다.
삭제하지는 않는다.
deque가 비어있으면 null을 반환한다.
15. poll()
deque의 첫 번째 요소를 삭제하고 반환한다.
deque가 비어있으면 null을 반환한다.
16. pollFirst()
deque의 첫 번째 요소를 삭제하고 반환한다.
deque가 비어있으면 null을 반환한다.
17. pollLast()
deque의 마지막 요소를 삭제하고 반환한다.
deque가 비어있으면 null을 반환한다.
18. pop()
첫 번째 요소를 삭제하고 반환한다.
deuque가 비어있으면 NoSuchElementException를 반환한다.
19. push(element)
queue의 첫 번째에 삽입한다.
20. removeFirst()
queue의 첫 번째 요소를 삭제한다.
queue가 비어있으면 NoSuchElementException를 반환한다.
21. removeLast()
queue의 마지막 요소를 삭제한다.
queue가 비어있으면 NoSuchElementException를 반환한다.
22. size()
deuque의 크기를 반환한다.
+++ 예외가 아닌 false나 null을 반환하는 메서드
offer, peek, pool
참고사이트
'Java' 카테고리의 다른 글
| [Intellij] 마우스 우클릭 -> New -> Java Class가 보이지 않을 때 (0) | 2023.03.15 |
|---|---|
| int/long 연산 오버플로우 (Math.addExact()) (0) | 2023.01.03 |
| [Java] StringJoiner 사용하기 (0) | 2022.11.24 |
| [Java] 기본형과 문자열 간의 변환 (0) | 2022.11.06 |
| [Java] 표준 입력 스트림이란? (0) | 2022.11.03 |